2023年,我省從普通高等學校畢業生中為解放軍直接招收軍士(簡稱直招軍士)工作已全面啟動。直招軍士報名已展開,8月1日開始組織實施,9月30日招收工作結束。
一、招收對象
具有軍地通用專業技能的全日制普通高等學校畢業生,所學專業符合部隊專業需要。
二、招收條件
1.具備應征公民的基本條件,其中,政治條件和體格條件分別按照《軍隊征集和招錄人員政治考核規定》《應征公民體格檢查標準》及有關規定執行;
2.具有?埔陨蠈W歷,其中,所學專業在就讀的普通高等學校已經開展職業技能鑒定的,應當取得中級以上職業資格證書;
3.年齡不超過24周歲(1999年1月1日以后出生);
4.志愿至少服現役滿5年。
三、招收專業
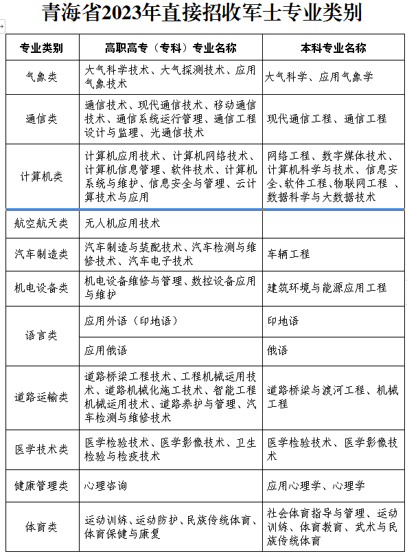
今年,我省計劃招收氣象、通信、計算機、道路運輸、護理、醫學技術等16個專業大類(詳細專業見附表)。
四、報名方式
登錄全國征兵網(網址:http://www.gfbzb.gov.cn),點擊“招收軍士”欄可報名。
五、招收程序
直招軍士按照網上報名、資格審查、體格檢查、政治考核、綜合測評、批準入伍、交接運輸的程序辦理。
六、招收辦法
各市(州)人民政府征兵辦公室審查核驗報名對象的報名信息和相關材料,按照義務兵征集有關規定組織資格審查、體格檢查和政治考核;對體格檢查和政治考核合格的報名對象進行綜合測評,按照直接招收軍士計劃,綜合衡量報名對象的資格審查、體格檢查、政治考核和綜合測評結果,擇優確定直接招收軍士對象;不少于5個工作日面向社會公示,經公示無異議的辦理入伍手續。
七、相關政策
1.家庭享受軍屬優待。經直接招收入伍的軍士,由批準入伍的市州征兵辦公室發放入伍通知書,其家庭享受軍屬優待。
2.享受學費補償代償。對直接招收為軍士的普通高等學校畢業生,對其在校期間繳納的學費實行一次性補償或獲得國家助學貸款實行代償。學費補償或國家助學貸款代償金額,按學生實際繳納的學費或獲得的國家助學貸兩者金額較高者執行,據實補償或者代償,本?茖W生每人每年最高不超過12000元、研究生每人每年最高不超過16000元。
3.可以選拔為軍官。直招軍士在服役期間表現優秀、符合有關規定的可以按計劃選拔為軍官。
4.授予軍士軍銜。直招軍士入伍后首次授銜級別,由所在部隊按照審批權限下達軍士任職命令,并授予相應軍銜,按照相應的工資標準發放工資。普通本科畢業生入伍后授予下士軍銜,服役滿1年后授予中士軍銜;高職(專科)畢業生入伍后授予下士軍銜,服役滿2年后授予中士軍銜。
5.服役年限。直招軍士應當至少服現役滿5年,鼓勵長期穩定服役。
6.崗位分配。入伍后進行入伍訓練和崗前培訓,培訓結束后,按照專業對口、招用一致的原則,分配到相應的崗位。
7.退役安置。直招軍士退出現役,按照國家和軍隊有關規定發放退役金和補助費,根據服現役經歷和本人意愿分別采取逐月領取退役金、自主就業、安排工作、退休、供養等方式安置。
八、各市州征兵辦公室咨詢電話
關注“青海征兵”微信公眾號,點擊“聯系我們”,可了解青海省各市(州)、縣(市、區)征兵辦公室報名咨詢電話。
九、廉潔監督
省征兵辦公室廉潔征兵監督舉報電話:0971-6391871
電子郵箱:qhsrmzfzbb@163.com
省軍區紀委監督舉報電話:0971-6391254


















})